各省、自治区、直辖市教育厅(教委)、财政厅(局),新疆生产建设兵团教育局、财政局:
为深入贯彻教育强国建设规划纲要总体工作部署,教育部、财政部(以下简称两部)决定实施中国特色高水平高职学校和专业建设计划(2025—2029年)(以下简称第二期“双高计划”)。现就有关事项通知如下。
一、总体要求
坚持以习近平新时代中国特色社会主义思想为指导,深入贯彻党的二十大和二十届二中、三中全会精神,全面贯彻全国教育大会精神,落实立德树人根本任务,以办学能力高水平、产教融合高质量为目标,以提升人才培养质量和社会服务能力为关键,深化育人方式、办学模式、管理体制、保障机制改革,加强质量标准和规范探索,开创国际交流合作新格局,推动职业教育与国家战略布局、重点产业需求、地方经济社会发展、促进人的全面发展相结合,培育发展新质生产力、助力高质量发展,为支撑中国式现代化建设贡献力量。
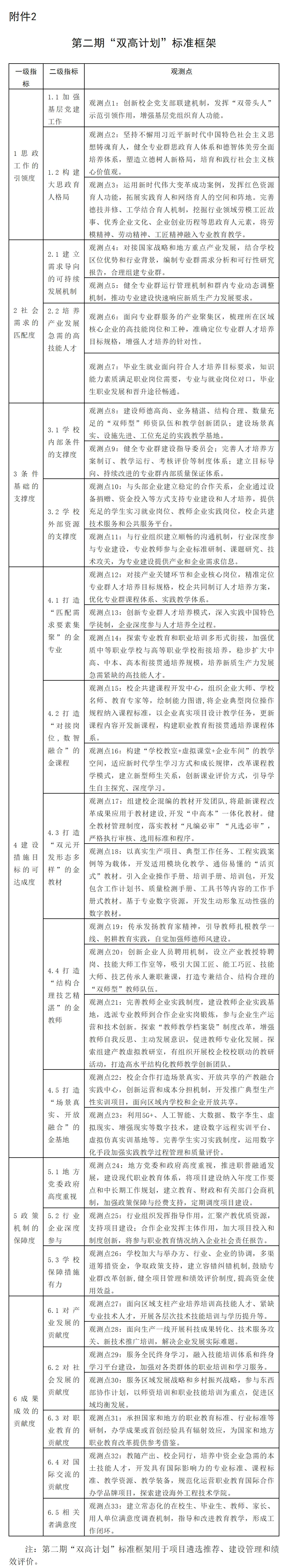
工作中要做到:坚持需求导向,围绕国家重大战略、重点产业、“一体两翼”、高品质民生、边疆职教、职教出海等领域需求,国家宏观布局、地方统筹建设,在对接需求的基础上支持建设“服务好、支撑好”的专业群,优化职业教育布局体系。坚持产教融合,统筹推进第二期“双高计划”与市域产教联合体、行业产教融合共同体建设,激发各类办学主体活力,深化校企合作办学、合作育人、合作就业、合作发展,增强职业教育适应性。坚持质量为本,以提高人才培养质量为核心,校企共同打造匹配需求的金专业、金课程、金教材、金教师、金基地,引领提升关键办学能力,夯实职业教育新基建。坚持标准引领,构建贯穿项目遴选立项、建设管理和绩效评价全过程的标准框架,围绕专业群思政工作的引领度、社会需求的匹配度、条件基础的支撑度、建设措施目标的可达成度、政策机制的保障度和成果成效的贡献度开展评价,引领职业教育持续改革发展。
主要目标是:围绕推进中国式现代化和教育强国建设的新要求,集中力量建设60所左右高水平高职学校和160个左右高水平专业群,系统推进专业、课程、教材、教师、实训基地等教学关键要素改革,推动形成一批可复制、可借鉴的改革经验和模式,持续打造中国特色、世界水平的职业教育品牌,大力培养大国工匠、能工巧匠、高技能人才,加快构建服务区域发展、支撑产业发展、推动教育对外开放的职业教育新布局。
二、改革任务
(一)落实立德树人根本任务
坚持不懈用习近平新时代中国特色社会主义思想铸魂育人,健全专业群思政育人体系和德智体美劳全面培养体系,塑造立德树人新格局。创新校企党支部联建机制,发挥“双带头人”示范引领作用,增强基层党组织育人功能。运用新时代伟大变革成功案例,发挥红色资源育人功能,拓展实践育人和网络育人的空间和阵地。完善德技并修、工学结合育人机制,挖掘行业企业思政育人元素,将劳模精神、劳动精神、工匠精神融入专业教育教学。
(二)创新产教融合机制
发挥市域产教联合体、行业产教融合共同体等产教融合载体的作用,集聚资金、技术、人才、政策要素,推动各类主体深度参与专业群建设改革。创新多方参与的产教融合发展机制,健全议事决策组织机构,政府、行业企业和学校共建人才培养、技术服务、公共服务平台,落实校企双主体育人,服务区域发展,支撑产业发展。
(三)打造高水平专业群
对接产业链关键环节和企业核心岗位,精准定位专业群人才培养目标规格,校企共同制订人才培养方案,优化专业群课程体系、实践教学体系。创新专业群人才培养模式,稳步扩大中高、中本、高本衔接贯通培养规模,服务学生多样化选择和全面发展。探索专业教育和职业培训多形式衔接,培养新质生产力发展急需紧缺的高技能人才。健全专业群运行管理机制和群内专业动态调整机制,快速响应产业变革的最新要求。
(四)建设一流核心课程
校企共建课程开发中心,组织企业大师、学校名师、教育专家等,对接企业岗位标准、工序流程、典型项目,绘制能力图谱,更新课程内容、开发新课程。适应新时代学生学习方式和成长规律,改革课程教学模式,创设多样化教学场景,建立新型师生关系,引导学生自主探究、深度学习。创新课业评价方式,加大企业评价权重,注重过程评价和结果评价相结合,持续提升课堂教学质量。
(五)开发优质新形态教材
建立多方参与的教材开发机制,将最新课程改革成果应用于教材建设。以真实生产项目、典型工作任务、工程实践案例等为载体,开发适用于模块化教学、通俗易懂的“活页式”教材。引入企业操作手册、培训手册、培训包,开发包含工作计划书、质量检测手册、工具书等内容的工作手册式教材。基于专业数字资源,开发生动形象、互动性强的数字教材。健全教材管理制度,落实教材“凡编必审”“凡选必审”,严格执行审核、选用标准和程序。
(六)建设高水平双师队伍
传承发扬教育家精神,引导教师扎根教学一线、躬耕教育实践,自觉加强师德师风建设。创新企业人员聘用机制,设立产业教授特聘岗、技能大师工作室等,吸引大国工匠、能工巧匠、技能大师、技艺传承人兼职兼课。完善教师企业实践制度,建设教师企业实践基地,选派专业教师到合作企业实岗锻炼,参与企业生产运营和技术创新。探索“教师教学档案袋”制度改革,促进教师专业化发展。探索组建产教虚拟教研室,有组织开展校企、校校联动的教研活动,打造高水平结构化教师教学创新团队。
(七)建设产教融合实训基地
整合园区、企业、学校资源,统筹规划校内外实训基地建设,提高实训资源使用效率。校企合作打造场景真实、开放共享的产教融合实践中心,创新运营和成本分担机制,开发和推广典型生产性实训项目。利用5G+、人工智能、大数据等技术,建设数字远程实训平台、虚拟仿真实训基地等。完善学生实习实践制度,运用数字化手段加强实践教学过程管理和质量评价。
(八)构建数字化教学新生态
紧跟产业数字化和数字产业化发展新要求,推动专业群数字化改造和智能化升级。推动人工智能融入专业教学全过程,探索基于生成式人工智能的互动式教学模式。推进智慧校园标准化建设,运用数字技术重塑教学空间,建立学生学习和教师成长数据库。推动学生学业评价、教师教学评价的数字化转型。加强新技术应用培训,提升师生数字素养。
(九)拓展国际交流与合作
坚持教随产出、校企同行,开展海外人员学历教育和技能培训,培养国际化高技能人才和中资企业急需的本土技能人才。紧密服务境外办学需求,开发优质、适用的国际化专业标准、课程标准、教学资源、教学装备。立足区域、因地制宜,规范化运营职业教育国际合作办学品牌项目,探索建设海外工程技术学院,增强中国职业教育的国际影响力。
三、组织实施
两部联合制定第二期“双高计划”工作方案和标准框架(见附件1、2),确定各地建设单位名额及布局重点(见附件3),牵头建立多部门协同推进机制,加强对项目建设的政策支持和跟踪指导。各地将项目建设纳入年度工作要点和中长期规划,建立教育、财政和有关部门会商机制,定期调度项目建设,确保建设成效。学校加大与举办方、行业、企业的沟通,多渠道筹措资金,争取政策支持,鼓励专业群改革创新,健全项目管理和资金使用制度,提高资金使用效益。
中央财政通过现代职业教育质量提升计划资金对第二期“双高计划”给予奖补支持,发挥引导作用,每个高水平专业群每年支持1000万元。各地建立健全基于专业大类的差异化生均拨款制度,突出改革和绩效导向,对建设单位给予重点支持。有关部门和行业企业以共建、共培等方式积极参与项目建设。项目建设单位以服务求生存、以贡献求发展,积极筹集社会资源,增强自我造血功能。
发挥绩效评价的指挥棒作用,引导高职学校坚定服务导向的办学理念。发挥第三方评价作用,定期跟踪评价。优化信息采集与绩效管理,强化过程评价、探索增值评价、健全综合评价。省级教育行政部门会同财政部门指导学校开展年度绩效自评。两部在学校自评、省级评价的基础上,开展中期和实施期结束后绩效评价。加强不同阶段绩效评价的工作衔接和结果应用,将绩效评价结果作为完善相关政策、调整项目建设单位和中央财政奖补资金的重要依据。
本通知有效期5年,相关文件与本通知不符的,以本通知为准。
教育部财政部
2025年1月23日

